Particuliers

Des solutions face à une situation de surendettement

Vidéo
Comment déposer un dossier de surendettement ?

Rencontrer des difficultés financières peut arriver à tous, et savoir comment les surmonter est crucial.
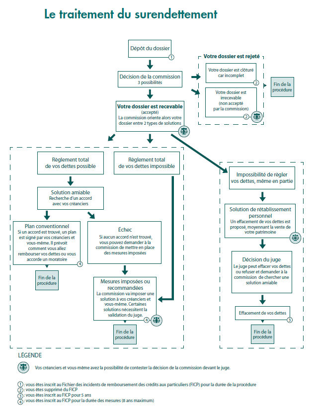
Si vous accumulez les dettes, qu’il s’agisse de crédits, de loyers en retard, ou d’autres types de dettes, la Commission de surendettement est là pour vous aider à trouver la solution la mieux adaptée à votre situation. Au travers d’un processus clair et structuré, ce dispositif vise à vous sortir de vos difficultés financières de manière durable.

L’IEDOM, qui assure le secrétariat des Commission de surendettement en Outre-mer, vous accueille et vous accompagne dans vos démarches.

À consulter
À consulter
Télécharger les documents d’information sur le surendettement

Pourquoi déposer un dossier de surendettement ?

Faire face à une situation de surendettement est souvent difficile à surmonter. Voir son dossier être recevable par la commission peut déjà représenter une bouffée d’oxygène. Plusieurs mesures sont alors mises en place pour vous permettre de gérer vos dettes de façon plus soutenable :

  • Notification aux créanciers : Tous vos créanciers sont informés de la situation, ce qui les met au courant des procédures en cours.
  • Arrêt des intérêts : Les intérêts sur vos emprunts cessent de s’accumuler pendant toute la durée de la procédure, ce qui aide à empêcher l’augmentation de votre dette.
  • Suspension de certaines saisies : Si vous en avez fait la demande dans votre dossier, certaines procédures d’exécution (saisies, ...) peuvent être suspendues.
  • Interdiction des frais de rejet : Aucuns frais pour rejet de prélèvement ne peuvent vous être facturés pendant cette période, ce qui réduit vos charges durant la procédure.
  • Recherches de mesures adaptées : La commission examine votre situation de près pour choisir la meilleure solution possible.
    Selon vos capacités financières, elle peut recommander :
     Une pause dans vos paiements ;
     Un étalement de vos remboursements sur une période plus longue pour soulager votre budget ;
     Une annulation de certaines dettes si votre situation ne laisse pas entrevoir de possibilité d’amélioration.

Quelles sont les conditions pour bénéficier de la procédure de surendettement ?

Il n’y a pas de montant minimal ou maximal de dettes ou de revenus pour définir l’éligibilité à la procédure de surendettement. Il existe tout de même certaines conditions à respecter :

  • Statut personnel : La procédure est ouverte à toutes les personnes physiques résidant en France, sans distinction de nationalité. Que vous soyez citoyen français ou étranger résidant en France, vous pouvez y accéder. Elle est également accessible aux Français vivant à l’étranger qui ont contracté des dettes en France.
  • Situation de surendettement : Vous devez vous trouver dans une situation dans laquelle il vous est manifestement impossible de faire face à l’ensemble de vos dettes. Cela comprend toutes sortes de dettes, y compris celles issues d’activités professionnelles.
  • Bonne foi : Il est essentiel de démontrer que vous avez agi de bonne foi dans la gestion de vos dettes. Cela inclut l’effort de paiement régulier des dettes avant de recourir à la procédure de surendettement.

Comment déposer un dossier de surendettement ?

Vous avez la possibilité de déposer votre dossier de surendettement directement en ligne ou par voie postale.

Dépôt en ligne

Déposer votre dossier en ligne est rapide et sécurisé. Cette démarche est ouverte aux particuliers qui déposent seuls ou à deux et qui ne sont pas sous protection judiciaire (tutelle, curatelle, sauvegarde de justice…). Voici les étapes à suivre (pour vous aider au dépôt en ligne, vous pouvez consulter cette vidéo) :

  1. Accès : Rendez-vous sur l’espace de la Banque de France aux démarches en ligne. Vous devez disposer d’un compte France Connect pour vous identifier ou vous créer un compte « Banque de France ».
  2. Remplissage du formulaire : Complétez le formulaire de surendettement directement en ligne. Assurez-vous de remplir toutes les sections requises et de fournir des informations précises et à jour.
  3. Pièces justificatives : Vous devrez numériser et télécharger les documents justificatifs nécessaires. Cela peut inclure des relevés bancaires, des factures, des preuves de vos dettes et de vos revenus.
    Liste des documents justificatifs à joindre
  4. Signature et envoi : Une fois le formulaire complété, vous pouvez le signer électroniquement grâce à France Connect, puis l’envoyer immédiatement à la commission de surendettement.

Dépôt par courrier ou en agence

Si vous préférez ou si vous avez des difficultés à utiliser les services en ligne, vous pouvez opter pour le dépôt d’un dossier "papier" par courrier ou en agence :

  1. Préparation du dossier : Téléchargez et imprimez le formulaire de surendettement disponible ci-dessous, après avoir sélectionné votre lieu de résidence. Vous pouvez aussi le retirer dans l’agence IEDOM indiquée.
  2. Compléter le dossier : Remplissez soigneusement le formulaire à la main. Assurez-vous que toutes les informations sont lisibles et exactes.
  3. Pièces justificatives : Collectez tous les documents nécessaires tels qu’exigés dans la procédure en ligne, mais en format papier. Vous trouverez la liste des pièces à joindre ici.
  4. Joindre une lettre expliquant votre situation.
  5. Envoi : Placez le formulaire rempli et signé ainsi que les documents justificatifs dans une enveloppe et envoyez-le par courrier à l’adresse de votre agence. Vous pouvez également déposer votre dossier directement en agence.
Téléchargez les documents nécessaires pour constituer votre dossier de surendettement
Picto document

PDF - 752.4 kio

Picto document
Sélectionnez votre lieu de résidence pour connaître l’adresse de votre agence IEDOM pour déposer votre dossier sur rendez-vous ou l’envoyer par courrier.
J’indique mon lieu de résidence :

Besoin d’aide pour monter votre dossier ?

Si vous avez besoin d’assistance pour préparer votre dossier de surendettement, l’IEDOM peut vous mettre en relation avec un conseiller ou un travailleur social. Les Points conseil budget sont également à votre disposition pour vous aider à naviguer dans le processus. Ils pourront aussi s’assurer que votre dossier est complet avant de le soumettre.

Picto bouton Cliquez pour trouver le PCB le plus proche de chez vous

Pour toute information sur la procédure et pour vous assurer que votre dossier est complet avant sa transmission, n’hésitez pas à contacter l’agence IEDOM de votre territoire.

L’activité des commissions de surendettement des agences IEDOM

Vous souhaitez en savoir plus sur les commissions de surendettement des agences IEDOM de votre territoire ? Règlement intérieur, rapports d’activité, liste des membres de la commission de surendettement.

Toutes ces informations sont disponibles sur la page de l’agence IEDOM de votre territoire, section « particuliers ».
J’indique mon lieu de résidence :

Nos réponses à Vos questions

La procédure de traitement du surendettement est un service public, mis en œuvre par la Banque de France et IEDOM. Elle est gratuite et s’adresse aux particuliers qui malgré leurs efforts, n’arrivent plus à faire face à leurs dettes (dettes de crédit, dettes de loyers…).
Pour en bénéficier, il faut habiter en France ou pour les Français habitant à l’étranger, être endetté auprès de créanciers en France. Il faut être de bonne foi, c’est-à-dire notamment, ne pas s’être surendetté volontairement.
En moyenne, ces dernières années, environ 95 % des dossiers de surendettement déposés ont été acceptés par les commissions de surendettement.
Si vous avez des difficultés d’endettement importantes, n’hésitez pas à vous renseigner. Il n’y a rien de honteux à se faire aider.

Pour calculer votre capacité de remboursement, la commission se base en partie sur vos charges réelles (loyer notamment) et en partie sur des forfaits englobant l’ensemble de vos dépenses courantes (chauffage, électricité, nourriture...). Si vous avez déclaré des charges de nature exceptionnelle dans votre dossier, la commission les examinera et décidera de leur prise en compte. La mensualité que vous devrez régler à vos créanciers chaque mois est donc calculée pour vous permettre à la fois de payer vos charges courantes et de rembourser vos dettes à la hauteur de vos possibilités financières. Si toutefois, ce montant vous semble trop élevé, vous aurez la possibilité de contester les mesures décidées par la commission. C’est alors un juge qui décidera du montant de votre remboursement mensuel.

La commission recherche la solution la plus adaptée à votre situation. L’objectif est de vous permettre de retrouver une situation financière stable et tenable, en demandant des efforts, parfois très importants, à vos créanciers. En contrepartie, il vous est aussi demandé des efforts.

Si vos difficultés sont temporaires ou s’il est possible de régler vos dettes en les adaptant, alors, la commission proposera des solutions pour vous permettre de payer vos dettes. Comme un moratoire (vous ne payez plus votre dette pendant un certain temps), un rééchelonnement (vous payez vos dettes sur une durée plus longue) ou une baisse des taux d’intérêts sur vos crédits.

Si vous n’êtes pas en capacité de payer vos dettes et que votre situation ne parait pas devoir s’améliorer significativement (on dit alors que votre situation financière est « irrémédiablement compromise »), la commission peut imposer un effacement de vos dettes.

Les deux types de mesures (rééchelonnement et effacement) peuvent être combinées.

Si vous êtes propriétaire de votre résidence principale, la commission fera tout son possible pour que vous la gardiez. En particulier, en recherchant d’abord un accord amiable avec vos créanciers. Mais s’il n’est pas possible de régler vos dettes sans envisager un effacement, la commission pourra vous demander de vendre votre résidence principale.

Quant aux autres éléments de votre patrimoine (épargne, maison ou appartement autre que votre résidence principale, voiture non indispensable pour votre travail), la commission pourra demander à ce qu’ils soient vendus ou utilisés (épargne) pour payer vos dettes.

À tout moment de la procédure, vous pouvez demander à clôturer votre dossier, ou contester la décision de la commission. Vous devez aussi la tenir informée de tout changement important dans votre situation. Sachez que son objectif est de vous aider, tout en prenant en compte les intérêts de vos créanciers.

Plus de réponses à toutes vos questions sur le surendettement sur le site de la Banque de France

Vous souhaitez parler à un interlocuteur ou envoyer un mail, contactez l’agence IEDOM de votre territoire qui vous renseignera :

Cliquez sur l’une des rubriques ci-dessous pour obtenir des informations correspondant à votre situation.

Le droit au compte

Le droit au compte

En savoir plus

Les fichiers d'incidents de paiement

Les fichiers d’incidents de paiement

En savoir plus

Les dispositifs en faveur de la clientèle financièrement fragile

Les dispositifs en faveur de la clientèle financièrement fragile

En savoir plus

Les outils et services d'information sur la banque et l'assurance

Les outils et services d’information sur la banque et l’assurance

En savoir plus